为了深入贯彻党的二十大精神,全面落实党的教育方针,以习近平新时代中国特色社会主义思想为指导,根据教育部、河北省教育考试院相关要求以及学校通知文件,结合我院实际情况,严格复试管理,确保硕士研究生复试顺利、平稳进行,特制定2026年水资源与环境学院硕士研究生复试细则。
一、各专业复试成绩要求、时间
复试成绩要求:达到国家线
一志愿复试时间:3月27日 周五 16:00
二、资格审查内容、提交时间、接收材料
网络远程复试考生通过复试平台在线签订《诚信复试承诺书》,保证提交材料真实、复试过程诚信。考生在开始复试时,应首先对已签订的《诚信复试承诺书》进行确认。
考生需在复试前规定时间通过我校研究生招生系统:
https://stuhgu.molstone.cn
上传以下材料的扫描件(PDF格式)。
登录账号:考生编号 登录密码:身份证号后六位
例如考生信息如下:
考生编号:100776001000001
身份证号:13010220****162118(虚拟证件号)
则网站登录账号:100776001000001
登录密码:162118
考生提前准备以下材料,每一项保存一个PDF,以“序号+材料名称+考生姓名”命名(如“1 初试准考证 某某”)。
(一)初试准考证。
(二)报考我校全日制专业的考生须准备大学期间成绩单(加盖学校教务部门专用章或单位档案部门公章)。
(三)有效身份证(正、反面)。
(四)应届生需提供学生证(如丢失可提供在籍证明或在校证明);往届生提供学历学位证。
(五)学籍学历相关材料:
应届生需提供学信网出具的《教育部学籍在线验证报告》(请延期至最长时间);
往届生需提供学信网出具的《教育部学历证书电子注册备案表》(请延期至最长时间);
取得国外学历的考生:请提供教育部留学服务中心出具的国外学历学位认证书。
(六)《思想政治素质与道德品质考核表》(需政审单位出具考核意见并加盖相应党组织公章,在研究生院网站下载)。
网址:https://www.hgu.edu.cn/yzw/info/1102/1949.htm
复试时,复试工作人员结合复试平台提供的“人脸识别”“人证识别”等技术,并通过综合比对“报考库”“学籍学历库”“人口信息库”“诚信档案库数据对比”等措施,加强对考生身份的再次审查核验。必要时可要求考生提供有关材料。
考生要确保所提供材料真实有效,学校将严格审查,对不符合复试条件或提供虚假信息的考生,一经发现,取消复试、录取资格。
(七)加分资格佐证材料
1.按照已发布的《河北地质大学关于2026年全国硕士研究生招生考试享受加分政策考生资格认定的通知》要求办理。
网址:https://www.hgu.edu.cn/yzw/info/1102/1945.htm
2.调剂考生加分资格参照上述通知要求,应提前与研招办和二级招生单位联系确认,并按要求准备相应材料。
三、复试方式及流程
1.复试方式:网络远程复试
使用研招网“远程复试系统”作为第一线上复试平台、“腾讯会议”作为备用平台。
考生端采取“双机位”。“机位一”位于考生正前方。“机位二”位于考生侧后方45°。考生应把双手露出,“机位二”应能清晰地展示考生桌面情况和手部动作。
建议考生双机位设置使用一台笔记本电脑(或台式机外接高清摄像头和麦克风)和一部手机,考生手机须使用稳定的无线宽带或畅通的移动网络,并保证手机电量充足。复试过程中考生不得使用各类耳机,注意关闭副设备的音频,以免和主设备形成干扰。
考生所处复试环境应保证光线充足,安静整洁,远程复试期间考生应在独立无他人在场场所进行复试,复试开始前应用手机摄像头展示场所环境,在复试期间应独立作答,手部等动作应保持在“双机位”监控下。
2.复试流程
(1)考生提前上线,进行系统测试。
(2)复试正式开始后,考生要通过系统内的“两识别”(人脸识别、人证识别),“四比对”(报考库、学籍学历库、人口信息库、诚信档案库数据对比),并在开考前手持身份证再次进行人证对比。考生取下手机,拍摄周围环境,显示所在空间无他人在场,之后放回手机,调整“双机位”位置。复试秘书询问考生是否签订《诚信复试承诺书》,考生承诺诚信应试。
(3)专业课面试:采用题库随机抽取试题,考生在线叙述回答试题的形式(8分钟左右)。
环境科学与工程:环境工程微生物学或环境监测,二选一;
环境工程(专业学位):环境工程微生物学或环境监测,二选一;
地质工程(专业学位):水文地质学基础;
土木水利(专业学位):水文地质学基础或水力学,二选一。
(4)综合素质面试:采用教师随机提问,学生叙述回答的形式。了解考生对本专业理论知识的掌握程度,了解考生在本科阶段所学知识及毕业设计(或毕业论文)有关内容,了解考生对本专业发展动态的掌握情况,了解考生的科研经历和实践经历,以测试考生在本专业领域的发展潜力、对所学专业知识的应用能力以及解决实际问题的能力等。(8分钟左右)。
(5)英语听力及口语考核:教师用英语提问,学生用英语回答,综合考察考生的英语日常沟通及学术交流能力(4分钟左右)。
(6)考生不得录制、拍摄、传播复试过程,复试试题属于国家机密级,不得透露传播复试试题内容,若有违反,按照相关规定严肃处理并取消考生拟录取资格。
五、复试评分标准
1.总成绩计算办法
(初试总成绩+初试加分项)/n*0.7+复试总成绩*0.3=总成绩
(我院涉及专业初试满分为500,n为5)
复试各环节成绩为整数,总成绩四舍五入保留小数点后两位。
2.学术学位硕士复试侧重于基础理论和系统的专业知识,重点考察考生的学术素养、对学科知识掌握与运用情况、科研创新能力。专业学位硕士复试以应用为导向,以职业需求为目标,突出考察考生的专业基础、实践能力和职业素养。
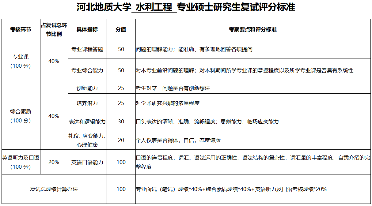
各专业评分标准见下表。




六、咨询方式
学校研招办:0311-87208228、87207712
研究生学院网址:http://yjsxy.hgu.edu.cn/index.htm
学院咨询方式
环境科学与工程 张老师 15612567003
环境工程 闫老师 13120003029
地质工程 韩老师 17831101668
水利工程 陈老师 15028106873
调剂咨询QQ群:1023957103
七、未尽事宜按《河北地质大学2026年硕士研究生招生复试工作方案》。本细则解释权归我校水资源与环境学院。
河北地质大学水资源与环境学院
2026年03月27日